The best and worst of... Small market town... Big issues...

(And no that is not the real council's crest, this one even has 3 roast chickens on it)

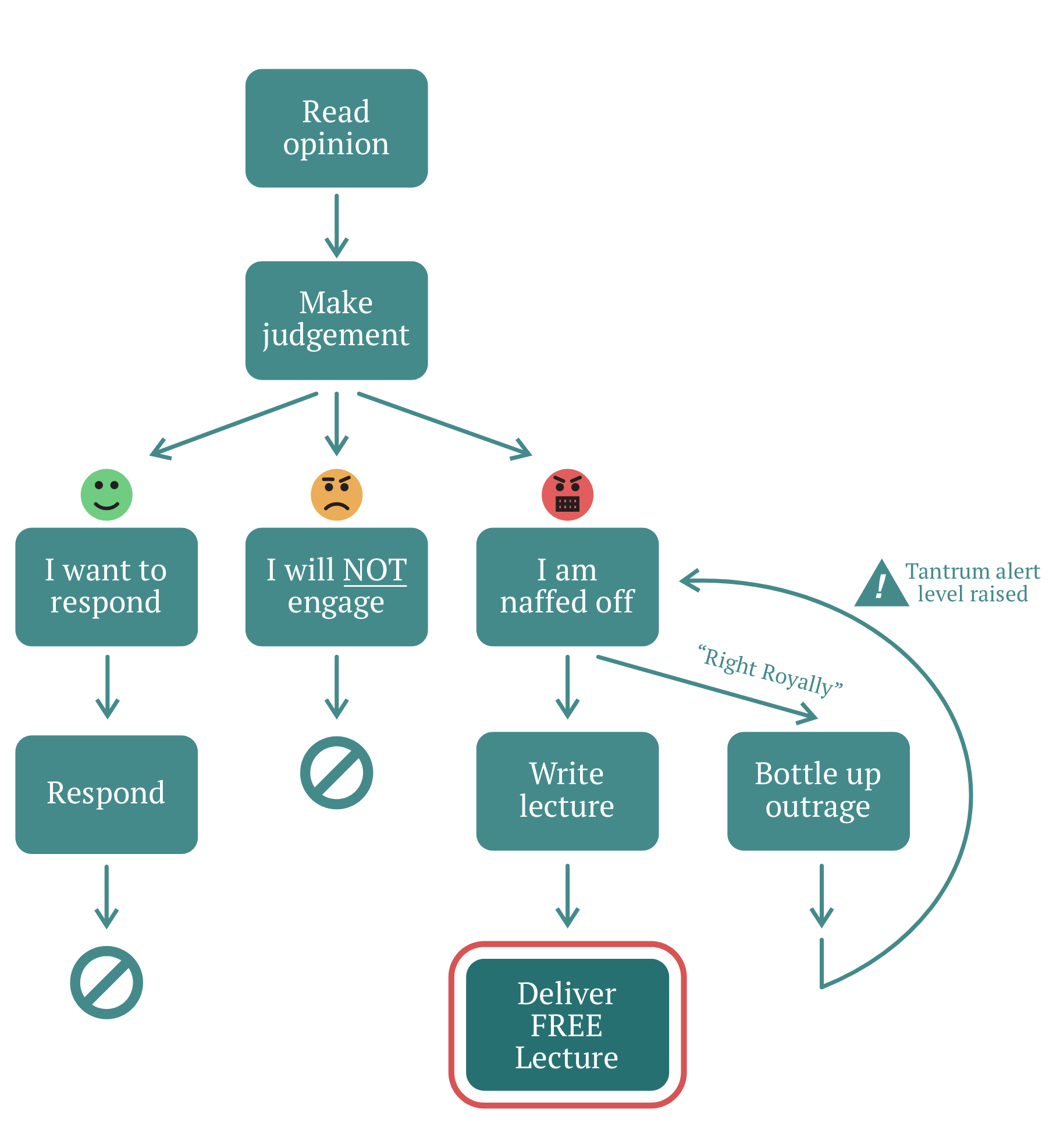
Special Offer! Give an opinion for the chance to win a FREE lecture

Across the country the public have their say, often on social media, and they should, whether right, wrong or neither.

When it comes to elected representatives it's important that they listen to the people that vote them in, blah, blah, blah.

Hold on, that tailed of as a bit blasé, it is vital.

Councillors are sometimes keen to engage. BUT could it be that reading the public’s opinions is also irritating for some? Well, come on, what on earth is wrong with the bloody public? The pesky, ill-informed people that they are, eh? Did you hear what one of them said the other day? Pfffft.

Do councillors sometimes ignore lots of social media posts they get tagged in?

Hmmmm.

Do some operate a selective process of when they will engage? Of course not!

IF there was a selective process, here's how that completely non-existent process would never work - a right shame really because if it did you could have had the chance to win a FREE lecture! - but now you can't.* Hmmpph.

*Does that make this article's title clickbait of some sort? Dunno. Sorry there folks, genuine special offers are available from retailers across the UK.

**On a serious note - the Ross Town Council Annual Meeting, the "BIG ONE", is on Monday 28th April (2025) at the Larruperz Centre 7pm - the public are welcome to come and talk about what matters to them - fancy dress optional.

Social media responses by Ross-on-Wye Councillors